首页
学院总览
学院简介
机构设置
新闻与公告
学院新闻
通知公告
成人学历
专业介绍
教务通知
学习平台
考试服务
海外考试
日本语能力测试JLPT
韩国语能力考试TOPIK
剑桥商务英语证书考试...
朗思LanguageCert
剑桥通用英语证书MSE
实用日本语鉴定考试J....
日本语NAT-TEST考试
社会考试
校内考试
教育培训
考试培训
会务培训
友情链接
浙江越秀外国语学院
国际教育服务中心
成人学历
专业介绍
教务通知
学习平台
专业介绍
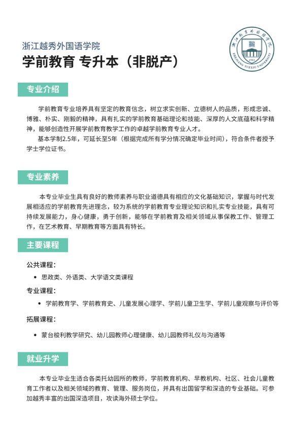
学前教育专升本专业介绍
2026-03-18
[
后退
]
版权所有:
浙江越秀外国语学院 继续教育学院
| 联系地址:浙江绍兴市城东会稽路428号 | 联系方式:0575-89184015 师德师风监督电话:89114369 | 师德师风邮箱:20141007@zyufl.edu.cn | 你是本站第
访问者
浙公网安备33069802000007号
浙ICP备05014601号-1